Instance Verification Kit (IVK)
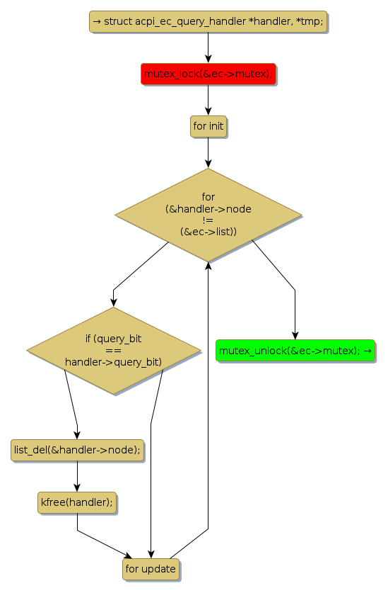
mutex lock @ [15948+23+/linux-3.19-rc1/drivers/acpi/ec.c]
Instance Signature: mutex
|
The Matching Pair Graph:
|
|
Function Name
|
Control Flow Graph (CFG)
|
Events Flow Graph (EFG)
|
Source Correspondence
|
|
acpi_ec_remove_query_handler
|
|
|
[15835+28+/linux-3.19-rc1/drivers/acpi/ec.c]
|